首页
企业概况
企业概况
组织机构
领导团队
企业战略
历史沿革
企业文化
产业布局
钢铁主业
集群产业
国际化
要闻资讯
重要头条
国企党建
集团新闻
公司公告
媒体报道
主题教育
环保专题
可持续发展
绿色钢铁
社会公益
集团站群
华菱钢铁
湘钢集团
涟钢集团
衡钢集团
阳春新钢铁
VAMA
首页
要闻资讯
环保专题
边督边改
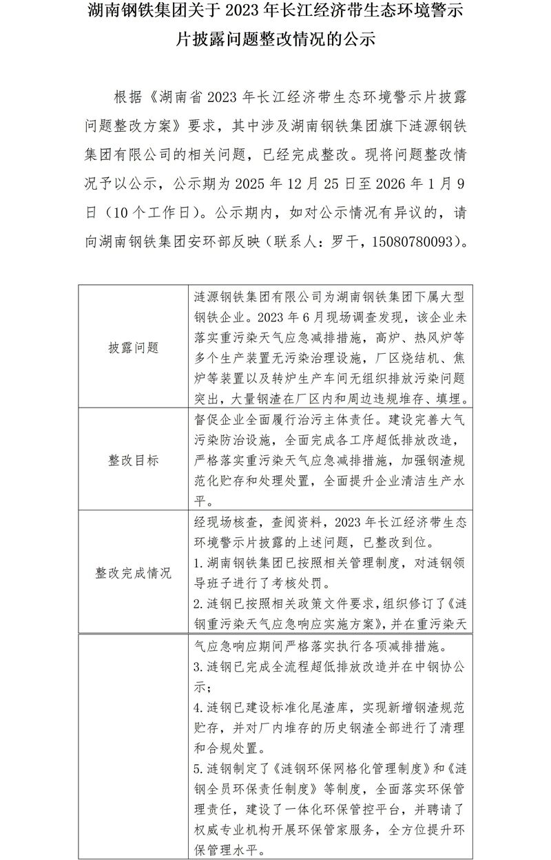
湖南钢铁集团关于2023年长江经济带生态环境警示片披露问题整改情况的公示
发布日期
2025年12月25日
来源
分享
下一篇
湖南钢铁集团有限公司关于第二轮省生态环境保护督察报告问题整改验收销号的公示